发布日期:2023-11-10 浏览量:
联系我们
版权所有:百家乐网址-百家乐官方网址入口
学部综合办公室办公室:0951-2062129本科生培养办公室:0951-2062051
研究生培养办公室:0951-2062076学院信箱:[email protected]
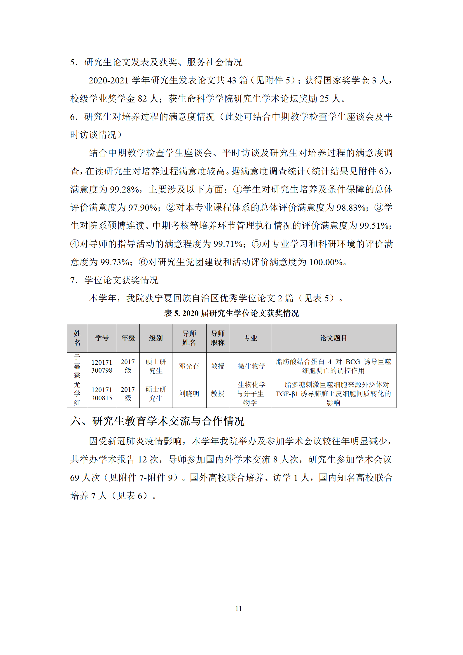
友情链接